2023-04-14 664
我是一名处理互联网纠纷的律师,得益于常年处理各个电商平台的消费纠纷诉讼案件,对电商网络购物产生浓厚兴趣,每做一个平台的案子就开始在一个平台购物,熟悉平台的运行规则以及货品特色,慢慢地竟将自己发展成了酷爱网络购物的消费者,说自己酷爱网购,并不算夸张,毕竟在这个电商发达、物流便捷的时代,大多数人都说得上是“酷爱网购”,而像你我这样千千万万普通的消费者,是否也经常遇到消费欺诈的哪些事儿呢?
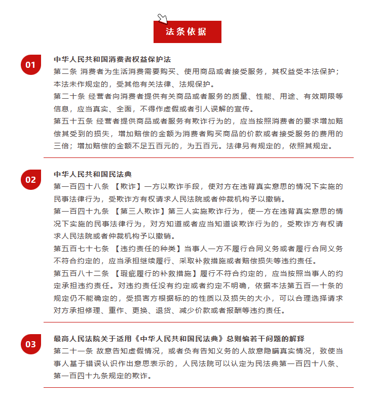
说到消费欺诈,我们往往就会立刻在脑海中跳出“虚假宣传”、“退一赔三”、“最低赔偿500元”等词汇,这说明了我国消费者权益保护法深入人心,群众基础扎实,“退一赔三”、“赔偿500元”正是来源于消费者权益保护法第55条第1款,该法条明确规定了商家提供商品或者服务有欺诈行为的,赔偿3倍价款,如赔偿金额不足500元的,为500元。该法条对实施欺诈行为的商家打击力度很大,旨在有效保障消费者权益。但是该法条中的“欺诈”行为应当如何理解,不仅让普通消费者在维权中犯难,就连法律专业人士也未必能够立刻说明白其内涵。
民法典总则编司法解释第21条对欺诈有一个大范围的定义,即“故意告知虚假情况,或者负有告知义务的人故意隐瞒真实情况,致使当事人基于错误认识作出意思表示的,人民法院可以认定为民法典第一百四十八条、第一百四十九条规定的欺诈。” 消费者权益保护法第20条对欺诈中的虚假宣传作出规定“经营者向消费者提供有关商品或者服务的质量、性能、用途、有效期限等信息,应当真实、全面,不得作虚假或者引人误解的宣传”,虚假宣传是消费欺诈中高发的一种表现形式。
经过从大量的案件中学习总结,我认为欺诈应当要具备如下要件:(1)行为人存在主观故意;(2)行为人客观上实施了告知虚假情况或者隐瞒真实情况的行为;(3)致使对方当事人作出了错误意思表示。(4)具体到消费者权益保护法中的欺诈认定,还应当重点考察消费者的主要消费目的是否实现,(5)排除消费异常(如职业打假)情形。

在消费欺诈的构成要件中,我们最直观能够感受到的,是商家的客观行为,即告知了虚假情况或者隐瞒真实情况,例如,你在网上买一台电脑,宣传页面显示的刷新率是120Hz,但是你实际收到的电脑刷新率是60Hz,这个时候我们知道商家的宣传有错误了,告知了虚假情况。那是不是就说明是虚假宣传构成欺诈了呢?实际上这个时候的事实离法院最终能够确认商家欺诈还有比较长的距离。

需要甄别商家是否存在欺诈的故意,而故意是一种主观的心理状态,裁判者并不能直截了当地洞悉他人的心理状态,因此主观故意不容易判断且难以使人信服。论证是否存在欺诈的主观故意比较好的方法是借助客观行为来推断主观状态,具有较好的信服力。例如,你在购买这台电脑之前,特别询问过客服刷新率是多少,客服斩钉截铁告诉你“亲,是120Hz,赶快下单吧”,那么从网页的宣传及到下单前客服的回复,都存在一种故意告知消费者错误信息的行为,可以推断其主管具有欺诈故意的可能性较大。而如果你询问客服时,客服回复“对不起,是我们写错了”或“亲,请以XX电脑官网为准哦”,那么也可以推断商家在宣传时,虽然写错了参数,但是并不存在主观上以该错误参数诱导消费者下单的主观故意。

我们还需要识别消费者是否因为宣传错误而作出了错误的意思表示,例如,网页上刷新率120hz的宣传是在非常明显突出的位置,你一看到这个链接,该信息就牢牢抓住了你的眼球,具备这个分辨率的情况下该商品价格最实惠,你害怕犹豫错过,赶紧就下单了,在此情况下,你具备了因为商家宣传错误而导致作出了错误意思表示,即你如果知道该电脑刷新率是60Hz就不会下单,因为商家宣传错误造成你错误下单。同时,我们也可以分析另外一些情况的存在,比如,你早就在该品牌电脑官网上查看到该型号的电脑只有60Hz,不可能出现120Hz,发现商家宣传错误了,于是你想要买回来再要求三倍赔偿,下单之前,你把自己这个机智的想法写成一篇文章,发表在某书上,吸引了不少粉丝。很显然,这种情况下,你下单并非是因为商家宣传错误而作出的错误意思表示,而是,基于你想要获赔或者吸引流量的主观目的而作出的真实意思表示。

消费欺诈,还需要考察第4点,即消费者的主要消费目的是否实现。比如,你购买电脑是为了技术工作或玩游戏,具备较高刷新率的电脑才能达到你的购买目的,这种情况下,屏幕刷新率是与消费者有重大利害关系的信息,如果刷新率不达标,你的消费目的就无法实现。但是如果你买一台电脑,宣传错误的是某个并不重要的能效参数,该错误参数不能阻碍你消费目的的实现,那么通常也不能被认定为消费欺诈。

消费者权益保护法第2条,规定了消费者的定义,即为生活消费需要购买、使用商品或者接受服务。当购买量过大,主张高额赔偿时,法院需要衡量该购买行为是否属于“生活消费”,例如,你一次性购买10箱生鲜水果,一次性购买30件短袖体恤,一次性购买几百件奶粉,你的购买行为并不违反法律规定,是有效的法律行为,但并不一定是消费者权益保护法上的生活消费行为,难以适用消费者权益保护法55条三倍赔偿的规定。如果查询公开裁判文书网,显示你多次因网络购物向法院提起惩罚性赔偿诉讼,则认为该种情况下,相较一般消费者,你对于网络购物以及相关法律规定更为了解,不易陷入错误认识。为生活消费是适用欺诈三倍赔偿的前提因素。
消费欺诈的审慎认定与消费者权益保护的平衡
民法上的欺诈是一种较为严重的负面评价,往往是指商家存在严重违背诚实信用的行为,商家被认定为欺诈,也无异于被重拳出击,如果商家任何履约不当都上升到欺诈,亦不利于构建繁荣稳定的营商环境,因此,司法上认定欺诈是非常审慎的。对大部分消费者维权来说,主张消费欺诈并非是维护自身权益的唯一诉请,按照《民法典》第577条、582条要求商家承担违约责任,比如退货退款、换货、减少价款、赔偿损失等,也可以保障消费者的权益。现实中大部分消费纠纷最后都是在合同履行的范畴内得到解决,在保护消费者权益的司法价值取向之下,消费领域中想要解除合同、退货退款比在其他合同纠纷中容易得多。

在消费欺诈案件办理中,随着案件事实的挖掘不同,能否构成欺诈存在较大变数,所以,当你作为一个消费者,在维权过程中一时不能让司法机关或者行政机关采纳你的欺诈主张,未能惩罚商家三倍赔偿,不必气馁,应当要对司法审判抱有耐心和信心,因为如何认定消费欺诈,本身就是司法实践中的难点。我们应当要按照欺诈的构成要件努力挖掘事实真相呈现给法官,以在证据确凿时一招制胜。


本期供稿
