诚如观点

诚如研究 | “损害公司利益责任纠纷”与“损害股东利益责任纠纷”案由比较学习

2025-09-12 518

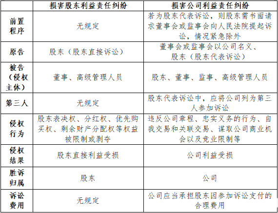
“损害公司利益责任纠纷”“损害股东利益责任纠纷”虽然本质均为公司法体系中侵权行为所致纠纷,但各案由之下法律依据、前置程序、诉讼主体、胜诉归属等均有不同,故而使得不同案由之下,案件答辩思路亦有不同之处,以下为笔者对该2案由的比较整理,以供参考。
 

最高人民法院《民事案件案由规定》(2020年修订)第八部分“与公司、证券、保险、票据等有关的民事纠纷”之下“与公司有关的纠纷”第275条为损害股东利益责任纠纷、第276条为损害公司利益责任纠纷。根据最高法颁布的《民事案件案由适用要点与请求权规范指引》可知:
 
损害股东利益责任纠纷
【释义】
损害股东利益责任纠纷是指公司董事、高级管理人员违反法律、行政法规或者公司章程的规定,损害股东利益,应当对股东承担损害责任而与股东发生的纠纷。所谓公司高级管理人员包括公司的经理、副经理、财务负责人,上市公司董事会秘书和公司章程规定的其他人员。
【请求权基础】《公司法》第一百九十条
 
损害公司利益责任纠纷
【释义】
损害公司利益责任纠纷,是指公司股东滥用股东权利或者董事、监事、高级管理人员违反法定义务,损害公司利益而引发的纠纷。
【请求权基础】《民法典》第八十四条、《公司法》第二十一条、二十二条、第一百七十九条至一百八十四条、第一百八十八条、第一百八十九条、《公司法》司法解释(四)第二十三条至第二十六条
 

前置程序所涉法条:《公司法》第一百八十九条第一款、第二款规定,董事、高级管理人员有前条规定的情形的,有限责任公司的股东、股份有限公司连续一百八十日以上单独或者合计持有公司百分之一以上股份的股东,可以书面请求监事会向人民法院提起诉讼;监事有前条规定的情形的,前述股东可以书面请求董事会向人民法院提起诉讼。
监事会或者董事会收到前款规定的股东书面请求后拒绝提起诉讼,或者自收到请求之日起三十日内未提起诉讼,或者情况紧急、不立即提起诉讼将会使公司利益受到难以弥补的损害的,前款规定的股东有权为公司利益以自己的名义直接向人民法院提起诉讼。
第三人所涉法条:《公司法》司法解释(四)第二十四条规定,符合公司法第一百五十一条第一款规定条件的股东,依据公司法第一百五十一条第二款、第三款规定,直接对董事、监事、高级管理人员或者他人提起诉讼的,应当列公司为第三人参加诉讼。一审法庭辩论终结前,符合公司法第一百五十一条第一款规定条件的其他股东,以相同的诉讼请求申请参加诉讼的,应当列为共同原告。
胜诉归属所涉法条:公司法》司法解释(四)第二十五条规定,股东依据公司法第一百五十一条第二款、第三款规定直接提起诉讼的案件,胜诉利益归属于公司。股东请求被告直接向其承担民事责任的,人民法院不予支持。
诉讼费用所涉法条:《公司法》司法解释(四)第二十六条 股东依据公司法第一百五十一条第二款、第三款规定直接提起诉讼的案件,其诉讼请求部分或者全部得到人民法院支持的,公司应当承担股东因参加诉讼支付的合理费用。

【损害公司利益责任纠纷】股东代表诉讼之前置程序的豁免
最高人民法院关于印发《全国法院民商事审判工作会议纪要》的通知第25条规定,【正确适用前置程序】根据《公司法》第151条(即2023年《公司法》第189条)的规定,股东提起代表诉讼的前置程序之一是,股东必须先书面请求公司有关机关向人民法院提起诉讼。一般情况下,股东没有履行该前置程序的,应当驳回起诉。但是,该项前置程序针对的是公司治理的一般情况,即在股东向公司有关机关提出书面申请之时,存在公司有关机关提起诉讼的可能性。如果查明的相关事实表明,根本不存在该种可能性的,人民法院不应当以原告未履行前置程序为由驳回起诉。
可知,股东代表诉讼中,前置程序设定的基础是基于董事会、监事会有提起诉讼的可能,若公司有关机关已不存在提起诉讼的可能,则股东有权直接提起诉讼。公司有关机关已不存在提起诉讼的可能情形包括:公司相关机关不存在或者因公司陷入经营僵局当中,相应的公司机构或者有关人员已不在其位或不司其职,股东无从提起请求的情形;股东准备起诉董事或者高级管理人员,按照前置程序要求本应先书面请求公司监事会或者监事以公司名义起诉;应当向其进行先诉请求的董事或者监事本身即为被告,可以豁免股东的前置程序;董事会多数成员或者执行董事本身与他人损害公司利益的行为有利害关系;虽然董事会成员或者执行董事本人与所诉称的损害公司利益行为不存在利害关系,但却可能受到与行为有关的利害关系人的控制而失去其独立性,则可能免除先诉请求等情形。
应明确,是否存在豁免前置程序的情形,应当由原告股东负举证责任。如(2015)民申字第2767号案件中,最高院认为:本案中,正源公司代表正源市政请求原执行董事返还证照,但未履行股东代表诉讼的法定前置程序,其无充分证据证明本案存在免除前置程序的例外情形,原裁定据此驳回其起诉并无不当。正源公司关于本案不适用前置程序的主张缺乏事实和法律依据,本院不予支持。
 
主体资格
该2案由之下,公司隐名股东若意图提起相关诉讼,则需先通过公司内部程序或股东资格确认之诉显名化,以确认自己的股东身份,在未显名前,不能直接提起股东代表诉讼。
【损害公司利益责任纠纷】之股东主体责任
依据《公司法》规定,股东代表诉讼,主体应为有限责任公司的股东、股份有限公司连续一百八十日以上单独或者合计持有公司百分之一以上股份的股东。如果公司成立未满一百八十日,则只要在公司成立后持续持有公司股份就可以提起诉讼,不受持股一百八十日期限的限制。
同时,最高人民法院关于印发《全国法院民商事审判工作会议纪要》的通知第24条规定,【何时成为股东不影响起诉】股东提起股东代表诉讼,被告以行为发生时原告尚未成为公司股东为由抗辩该股东不是适格原告的,人民法院不予支。可知,新股东可对其入股前存在的不法行为提起诉讼,不受入股时间限制。
但应明确,在诉讼中,如果有限责任公司的股东将股权全部转让给他人,将丧失在案件中继续以股东身份进行代表诉讼的资格。如果股份有限公司的股东将其股份全部或者部分转让,导致原告全部剩余股份达不到合计持股百分之一的要求,则原告股东丧失其代表性。股东代表诉讼期间,股东需保持其股东资格,否则股东代表诉讼应当驳回。【北京二中院】
【损害股东利益责任纠纷】之适格的被告
根据《公司法》第一百九十条明确规定,股东仅能对董事、高级管理人员的相关行为提起诉讼。其中,高级管理人员根据《公司法》第265条规定,是指公司的经理、副经理、财务负责人,上市公司董事会秘书和公司章程规定的其他人员。
但在司法实践中,对高级管理人员的认定法院更倾向于结合个案情况具体判断,可以审查公司章程是否有规定,如果公司章程有规定依其规定;被告在公司中是否享有经营管理权,是否符合高级管理人员的任职要求;被告是否有任免手续,如董事会或执行董事的聘任或解聘手续,当手续完备时,可推定具备高级管理人员身份;是否有间接证明其高级管理人员身份的材料,如对外代表公司签订的合同、公司财务审批表上的签名等。法院倾向主要依据实质审查标准认定是否为高级管理人员,重点审查该管理人员的权利、职责、对公司经营、发展及对外交往的影响程度,公司是否为其设置忠实、勤勉等义务及责任等因素,同时亦应结合公司内部文件记载等形式要件,并区分公司形态。【北京二中院】
 
侵权结果及胜诉归属
【损害公司利益责任纠纷】如相关诉讼由董事会、监事会以公司名义提起,列公司为案件原则,则相关胜诉利益当然归属公司;如相关诉讼由股东代表提起,虽列公司为无独立请求权的第三人,但根据《公司法》司法解释四第25条规定,相关胜诉利益亦应直接归属公司,即法院应判决存在不法行为的股东、董事、高级管理人员将相关款项直接支付给公司,而非提起诉讼的股东。
【损害股东利益责任纠纷】根据《民事诉讼法》规定的“谁主张谁举证”原则,原告股东负有较高的举证责任,应举证证明其股东利益直接遭受损害,而不能因公司利益遭受损害就必然认定股东利益亦受损,公司利益不等同于股东利益。例如,(2023)浙0102民初6468号案件中,法院认为:谢某所主张的财产混同、挪用公司资金均系直接损害A公司的利益,如侵权行为成立亦应当向A公司承担相应责任,谢某主张徐某某、B公司向其赔偿,无事实和法律依据,本院不予支持。退一步而言,即使谢某认为徐某某、B公司实施的行为间接损害其作为股东的股权利益,也应在对A公司进行清算,对剩余资产分配后判断其出资是否受损及受损的数额,视情况判断能否依据法律进行主张。综上,本院对原告谢某的诉请不予支持。
 
总结,“损害股东利益责任纠纷”以股东直接利益受损为基础,无前置程序要求,股东可直接向董事、高级管理人员提起相关诉讼,胜诉利益归属股东个人,但作为原告股东举证责任较高且需诉讼中一直保持股东资格;“损害公司利益责任纠纷”案件中,若股东认为存在相关不法行为损害公司利益,则应书面请求董事会、监事会以公司名义提起诉讼,若前述机关不存在提起诉讼的可能或存在紧急情况,则股东可以自己的名义直接提起相关诉讼,列公司为第三人,胜诉收益应归属公司,但公司应承担股东参与诉讼支付的合理费用。
 
引用:
最高人民法院《民事案件案由适用要点与请求权规范指引》
北京二中院:《“与公司有关的纠纷”办理指引之六 | 损害公司利益责任纠纷》
 

免责(无图片).png

本期供稿

名片—林孟孟(新).png

地址(浙窑).png